歐盟RoHS:rohs3.0和rohs2.0的區別是什么?
RoHS 3.0和RoHS 2.0的區別是什么?
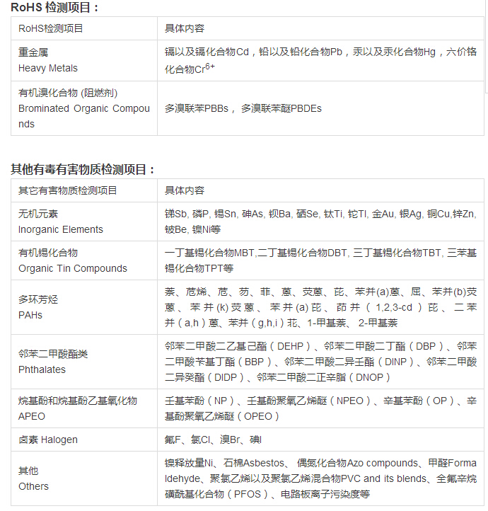
控制電子電氣廢棄物對生態環境的污染,2003年2月,歐盟頒布了《關于在電子電氣設備中限制使用某些有害物質指令》(RoHS),規定自2006年7月1日起,進入歐盟市場的電子電氣產品禁用6類有害物質。

RoHS2.0指令內容:
2011年7月1日,歐盟正式發布了RoHS指令(2002/95/EC)的修訂版本,俗稱RoHS2.0指令(2011/65/EU),新版指令于2013年1月3日開始正式實施,新版本實施后,舊版本自動廢除。新版指令與舊版指令相比,修訂的內容主要有:
1.改變了法律用詞,澄清了指令的范圍和定義;
2.引入產品的CE標志以及EC合格聲明;
3.分階段將醫療器械、控制和監控儀器納入到RoHS指令的范疇;
一般醫療器械與監控設備(2014年1月1日起適用)
體外診斷醫療設備(2016年1月1日起適用)
主動植入式醫療設備(2020年評審是否有必要納入管控范圍)
工業用監控設備(2017年1月1日起適用)
4.新增附錄Ⅲ,列出優先評估的物質,將采取與REACH法規相同的評估機制,將來可能納入管控范圍,包括:
六溴環十二烷(HBCDD)
鄰苯二甲酸(2-乙基己基酯)(DEHP)
鄰苯二甲酸丁芐酯(BBP)
鄰苯二甲酸二丁酯(DBP)

我們提供專業全面的RoHS認證檢測認證服務和產品符合性技術指導。想了解更多RoHS認證相關資訊或者是有產品想要辦理RoHS認證的歡迎撥打中檢通熱線:聯系我們:0755-26966270進行咨詢, 也可在線咨詢!
- 上一個:CE認證是什么?是什么認證?
- 下一個:REACH SVHC高度關注物



您所在的位置:
CE 認證